For contact info, please see the Sci.Electronics.Repair FAQ Email Links Page.
Copyright © 1994-2024
Reproduction of this document in whole or in part is permitted if both of the
following conditions are satisfied:
1. This notice is included in its entirety at the beginning.
The SG-µMD2 kit of parts includes everything necessary for either
a 1 axis or 3 axis µMD2 readout without sensors. The only difference
between the versions for homodyne and heterodyne is that for the latter,
parts for only 4 of the 6 inputs are required for a 3-axis system. So
there is no need to populate components associated with U3.
This document provides detailed instructions for assembling the SG-µMD2
PCB Version 1.23. If yours is V1.22, see
Assembly Instructions
for the SG-µMD2 Version 1.22 PCB. And if there are still any
unassembled V1.00s out there, see that manual. ;-)
Changes from V1.22: Ground pads are present at both ends of the
termination packs so they can be installed either way, +5 V to
the reference network and external output has been fixed, and the
connections for heterodyne interpolation have been added (but there is no
complete firmware to support interpolation). The only known bug so far
on the V1.23 PCB is that the version still says V1.22 on the bottom silk.
Live with it. ;-)
All components are through-hole and except as noted,
should seat flush on the PCB.
A low power soldering iron with narrow tip and thin (e.g., #22 AWG) rosin-core
solder will be required. DO NOT even think about attempting this without
suitable soldering equipment and some experience in fine
soldering. It's well worth the investment (both in $ and practice). A Weller
soldering gun or propane torch will not work. :) Rosin core solder is also
essential. And while
I'm quite confident that you never make mistakes, a means of component removal
such as a de-soldering pump (e.g., SoldaPullt™) will be highly desirable.
Screwing up component removal can easily ruin the PCB and is not covered
under the unlimited limited warranty. :-) The total investment should
not exceed $100. And it will last almost a lifetime.
Proper soldering technique will be such that the exposed solder on each
pad should be shiny with a concave profile. It should not be a blob and
just needs to fill the hole. Solder is not glue.
Some excess solder doesn't hurt anything
but looks unprofessional. A 10X magnifier may come in handy for
inspection. Residual rosin can be cleaned off with
isopropyl alcohol or an environmentally-friendly electronic solvent.
However, leaving the rosin alone is also acceptable (if ugly).
Total assembly time for a single axis system should be under one hour
for someone proficient
in fine soldering. Cutting component leads to 1/4 to 3/8 inch before
installation will simplify soldering as the long leads won't be poking
you in the face. :( :) Then trim flush after soldering.
IMPORTANT: All the resistors are labeled using the standard color
as shown below. Normal color vision
is required to be able to identify these reliably. Even then, it is sometimes
difficult to confirm the values that differ in one band or in poor lighting.
And a magnifier may be required to read
some markings on these and other components. Confirm with a multimeter.\
If in doubt, have someone else assemble the kit or assist you.
For those not familiar with the common resistor color code
(Black/0, Blown/1, Red/2, Orange/3, Yellow/4, Green/5, Blue/6, Violet/7,
Gray/8, White/9), two of the resistors near the 8 pin UA9637 ICs in
the layout diagram are are 680 (blue-gray-brown
or 68 with 1 zero) ohms and 330 (33 with 1 zero) ohms. The gold stripe
indicates 5 percent tolerance on the value but for the use here, tolerance
doesn't matter. (It's possible the resistors you use will have 4 stripes
where 3 of them are the value and the 4th is the multiplier, along with one
for tolerance. If in doubt confirm the value with a multimeter.) The chart
below is from Digikey. (If the link decays, a Web search will readily
locate another one.)
All Rights Reserved
2. There is no charge except to cover the costs of copying.
DISCLAIMER
µMD2 is intended for use in hobbyist, experimental, research, and other
applications where a bug in the hardware, firmware, or software, will not
have a significant impact on the future of the Universe or anything else.
While every effort has been made to avoid this possibility, µMD2 is an
on-going development effort. We will not be responsible for any consequences
of such bugs including but not limited to damage to the construction crane you
picked up on eBay for $1.98 + shipping, financial loss from ending up in
the Antarctic when the compass orientation provided by
your home-built ring laser gyro was off
by 1,536 degrees, or bruising to your pet's ego from any number
of causes directly or indirectly related to µMD2. ;-)
Acknowledgment
Thanks to Jan Beck for selecting the Teensy 4.0 and writing and testing
initial versions of the firmware and GUI. And for getting me interested
in actually getting involved in this project. If anyone had told me
six months ago that I'd be writing code in C, MIPS assembly language,
and Visual Basic - and enjoying it (sort of) - I would have suggested
they were certifiably nuts. ;-) Jan maintains the master GUI source code
as well as slightly different versions of the firmware for µMD2
and µMD1 and a
development blog on the overall projects.
Introduction
Note: Links to Web pages external to this document will open in a single
separate tab or window depending on your browser's settings.

Resistor Color Code Chart (from the Digikey Web site)
Schematic for the SG-µMD2 Version 1.23
The schematic for the SG-µMD2 Version 1.23 PCB may be found at
SG-µMD2 Version 1.5 Schematic.
This includes everything on the board for a three axis homodyne or
heterodyne system with the OLED display.(The schematic and PCB
version numbers do not necessarily match.)
Printing out the schematic and having it available for reference while assembling the PCB may be helpful.

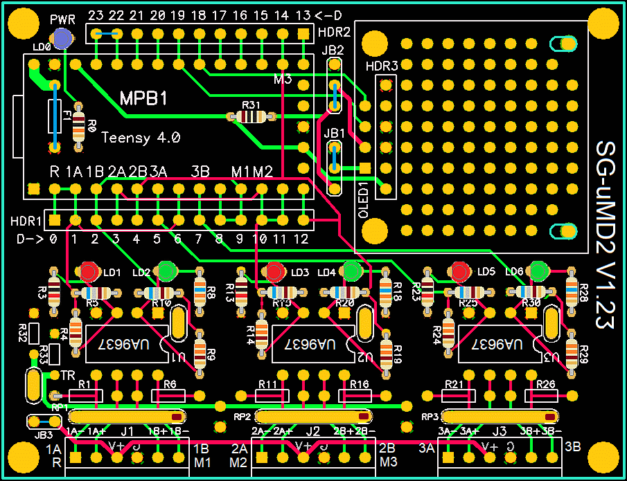
SG-µMD2 V1.23 PCB Layout Diagrams with 100 & 150 Ohm Terminators (Left), Minimal Single Axis V1.00 PCB, and Three Axis Populated V1.00 PCB with OLED Display (Right)
(JB1 and JB2 Jumpered on Layout Diagrams for OLED GND on the Left and VCC on the Right)
(All kits going forward will have red and green LEDs for the A and B signals; the original prototype was all boring green. Please pay attention to the values for the current limiting resistors as they differ by more than an order of magnitude for the red and green LEDs to equalize their perceived brightness. Where the signal LEDs are all green, the R3,R8,R13,R18,R23,R28 will be 10K ohms.)
In addition to the resistor color codes and component references, the layout diagram also shows the signal locations for homodyne and heterodyne signals on the Teensy.
The populated PCB shows all components required for a three axis system with the OLED display. The terminating resistors (near the screw terminal blocks) have not been installed since their value may depend on the specific configuration, and sometimes can be left out. Five pin headers may be substituted for the screw terminal blocks if desired. The signal LEDs shown are all green in the photo, sorry. :) (These show the V1.00 PCB and I'm lazy go updated versions will not be forthcoming.)

SG-µMD2 V1.23 PCB Layout Diagrams with Jumpers (Blue); 100 Ohm Terminators (Left) and 150 Ohm Terminators (Right)
The parts list below assumes populating the SG-µMD2 for 3 homodyne axes with the OLED display. So for a single axis system, some parts in this list may not be present and/or there is no need to install those associated with channels 2 and 3 and/or for the OLED. Note that a 3-axis heterodyne system requires the same peripheral parts as a 2-axis homodyne system.
IMPORTANT: The color of the OLED display (if present) may be yellow/blue (yellow for first two lines of text with blue for the remaining 6 lines), all blue, or all white. In addition and more importantly, they may differ slightly in their pinout and mounting hole type/location as follows (viewed with the pins at the top):
There may be other variations. The kits will generally have the Type 1 yellow/blue OLEDs.
Core Parts:
Peripheral Parts (1-Axis):
(1,2) These values are typical. See below.
OLED Parts:
For a two or three axis homodyne system, the Peripheral Parts quantities will be multiplied by 2 or 3, respectively; for a three-axis heterodyne system, the Peripheral Parts quantities will be multiplied by 2. And the OLED parts will not be present, uh, for a system without the OLED. :)
The "Optional" parts identified below can be omitted if that feature is not being implemented. The LEDs especially are not really that useful and with the default current limiting resistors, annoying bright. So you may want to at least experiment with higher values of resistors to tame them.
IMPORTANT: LEDs are really fragile with respect to soldering and tend to die open easily. Make sure the leads are not stressed when heat is applied - the LED should be able to jiggle slightly in the holes - and keep the iron on them for as little time as possible.
The most common value will be 1K ohms.
The bottom line is that if there are no resistors greater than 2.2K ohms, the resistors for the LEDs will all be the same value between 1K and 2.2K ohms. ;-) No other resistors are in that range. If there are resistors with a value of 22K ohms or higher, they will be for the green LEDs.
If there appears to be ambiguity with respect to the green LEDs, it is simple to test one using a 5 VDC power supply or 9 V battery: Connect the resistor to + and then to the longer lead of the LED; connect the shorter lead to -. A super bright green LED will be blindingly bright on a 1K to 2.2K ohm resistor, way too bright to be an indicator! ;-)
The anode is the longer lead and goes to the right as viewed in the layout diagram. The flat is the cathode and goes to the left. Cut the leads about 1/10" from the body if the LED can't be inserted to sit flush on the PCB. Take care not to overheat or stress the leads on the LED when soldering. Be as quick as possible.
6 pin headers may substituted for the screw terminal blocks if desired.
IMPORTANT: Don't assume the Teensy has the correct firmware! Since the same kit is used for both homodyne and heterodyne but the firmware differs. Load the correct firmware before proceeding beyond this point. The version can be confirmed in the µMD GUI, below.
0 0 0 0 0 18016 0 0 0 0 0 0 0 0 0 0 0 0 0 0 0 18017 10 124 0 0 0 0 0 0 0 0 0 0 0 0 0 18018 8 100000 0 0 0 0 0 0 0 0 0 0 0 0 0 18019 0 0 0 0 0 0 0 0 0 0 0 0 0 0 0 18020 0 0 0 0 0 0 0 0 0 0 0 0 0 0 0 18021 0 0 0 0 0 0 0 0 0 0 0 0 0 0 0 18022 0 0 0 0 0 0 0 0 0 0 0 0 0 0 0 18023 0 0 0 0 0 0 0 0 0 0 0 0 0 0 0 18024 0 0 0 0 0 0 0 0 0 0 0 0 0 0 0 18025 0 0 0 0 0 0 0 0 0 0 0 0 0 0 0 18026 0 0 0 0 0 0 0 0 0 0 0 0 0 0 0 18027 0 0 0 0 0 0 0 0 0 0 0 0 0 0 0 18028 0 0 0 0 0 0 0 0 0 0 0 0 0 0 0 18029 20 4099 0 0 0 0 0 0 0 0 0 0 0 0 0 18030 0 0 0 0 0 0 0 0 0 0
(Should you care, the 6th and 7th values are the "Low Speed Code" and "Low Speed Data", respectively. 10,124 is the firmware version 1.24; 8,100000 is the sample rate of 1,000 x 100, and 20,4099 specifies 3 homodyne axes + a homodyne multiplier of 4 x 256. Homodyne firmware has version numbers of 1.xx. For heterodyne it is 2.xx, and combined homodyne and heterodyne when available will be 4.xx.
Unplug the USB cable.
Solder a single pin near the center and confirm it seats flush, then solder the rest. To assist in alignment, the strips can be inserted in the 28 pin socket taking care not to push any of the individual pins out of position.
If you're wondering how the OLED in the photo, above, can be displaying such large numbers with nothing attached to the inputs, it was done this way except the board was plugged in a USB charger, not a USB port. That must have a lot of ripple relative to my moistened finger, enough to easily trigger the UA9637 even with its hysteresis.
OLED Type 1 OLED Type 2
GND VCC SCL SDK VCC GND SCL SDK
o o
|
JB2 o JB2 o
|
o o
o o
|
JB1 o JB1 o
|
o o
CAUTION: DO NOT jumper the middle pins together by accident, that will short V3.3 to GND. :( This should be impossible on the V1.23 PCB layout but one can be really resourceful when not thinking things through completely. :( :) Note: The jumper block numbering has changed between PCB V1.00 and V1.22 but is the same for V1.23.
Where there are four discrete 150 ohm resistors instead of the SIP terminator, install them in the center 4 locations tied together and connected to the hole at the right end of the SIPP pattern.
Alternate: Where there is a common ground between µMD2 and the power supply for the optical receiver (as there will almsot always be), R1,R6 (100 ohm, 1/4 watt, single axis) and R11,R16,R21,R26, three axes) may be installed instead, just like for homodyne (below).
If in doubt, cut the female-male socket strip into pieces and solder them in so alternative termination schemes can be tried without requiring unsoldering.
Note: If normal (not high brightness) LEDs are installed in unused axis locations, there may be slight "ghost" glow from them even when they should be off due to leakage from +5V through to the the +3.3V of the Teensy pin. If you're a purist and that bothers you (or just don't want to be distracted), add a 1K ohm resistor between +5V (pin 1 of the UA9637/9) and the LED cathode (pins 2 and/or 3).
Congratulations, you're all set to go. Order that construction crane in need of a controller with free shipping on eBay. ;-)
But where the input signals are single-ended such as normal TTL or only one polarity of a Quad-Sin-Cos, there are locations on the SG-µMD2 PCB for a reference voltage divider.
+5V
o
|
\
R32 /
\
/
|
+------+-----o Threshold Voltage
| |
\ _|_
R33 / C4 ---
\ _|_
/ -
_|_
-
The threhsold voltage should be selected to be approximately mid-way between the nominal high and low levels. For standard TTL, this would be 1.4 V. The resistor values can be in the 10K range with C4 of 0.5 µF.
However, note that the line receivers have a relatively high input bias current so they cannot be driven directly from a low current source like a photodiode - an preamp must be used. Check the spec sheet if in doubt.
IMPORTANT: Due to a screwup on the PCB artwork, the +5 pad of R32 is NOT connected. So a jumper to any nearby +5 pad will be needed. If you are old enough to recall the Intel Pentium 100 floating point bug where a chunk of microode never got downloaded, this is similar. The last bit of the netlist was somehow omitted. :( :)
These are the required parts for up to a 3 axis system. Some parts like the LEDs (along with their associated current limiting resistors) can also be omitted if desired. Refer to the schematic for more details.
Reference Type Part/Value Function
-------------------------------------------------------------------------------
C1 Capacitor 0.1 µF U1 5V bypass (3)
C2* Capacitor 0.1 µF U2 5V bypass (3)
C3* Capacitor 0.1 µF U3 5V bypass (3)
C4 Capacitor 0.1 µF Reference (TR) 5V bypass (3)
F1 Fuse, 1 A AUX +5V fuse (optional, default is wire)
J1 Terminal Blk or Hdr 6 pin 1A/1B/REF/MEAS1 input
J2* Terminal Blk or Hdr 6 pin 2A/2B/MEAS2 input
J3* Terminal Blk or hdr 6 pin 3A/3B/MEAS3 input
LD0 LED 3 mm LED Blue Power LED
LD1+ LED 3 mm LED Red 1A/REF LED
LD2+ LED 3 mm LED Green 1B/MEAS1 LED
LD3*+ LED 3 mm LED Red 2A/MEAS2 LED
LD4*+ LED 3 mm LED Green 2B/MEAS3 LED
LD5*+ LED 3 mm LED Red 3A LED
LD6*+ LED 3 mm LED Green 3B LED
MPB1 CPU Teensy 4.0 Teensy 4.0 soldered to header
PCB1 PCB SG-µMD2-PCB Blank SG-µMD2 V1.23 PCB
R0 Resistor 10K ohm, 1/8 W Power LED current limiting
R1 Resistor 100 ohm, 1/4 W IN1 termination
R3+ Resistor 1K ohm, 1/8 W 1A/REF red LED current limiting (1)
R4 Resistor 330 ohm, 1/8 W 1A/REF 5V->3.3 V level shift
R5 Resistor 680 ohm, 1/8 W 1A/REF 5V->3.3 V level shift
R6 Resistor 100 ohm, 1/4 W IN2 termination
R8+ Resistor 1K ohm, 1/8 W 1B/MEAS1 green LED current limiting (2)
R9 Resistor 330 ohm, 1/8 W 1B/MEAS1 5V->3.3 V level shift
R10 Resistor 680 ohm, 1/8 W 1B/MEAS1 5V->3.3 V level shift
R11* Resistor 100 ohm, 1/4 W IN3 termination
R13*+ Resistor 1K ohm, 1/8 W 2A/MEAS2 red LED current limiting (1)
R14* Resistor 330 ohm, 1/8 W 2A/MEAS2 5V->3.3 V level shift
R15* Resistor 680 ohm, 1/8 W 2A/MEAS2 5V->3.3 V level shift
R16* Resistor 100 ohm, 1/4 W IN4 termination
R18*+ Resistor 1K ohm, 1/8 W 2B/MEAS3 green LED current limiting (2)
R19* Resistor 330 ohm, 1/8 W 2B/MEAS3 5V->3.3 V level shift
R20* Resistor 680 ohm, 1/8 W 2B/MEAS3 5V->3.3 V level shift
R21* Resistor 100 ohm, 1/4 W IN5 termination
R23*+ Resistor 1K ohm, 1/8 W 3A red LED current limiting (1)
R24* Resistor 330 ohm, 1/8 W 3A 5V->3.3 V level shift
R25* Resistor 680 ohm, 1/8 W 3A 5V->3.3 V level shift
R26* Resistor 100 ohm, 1/4 W IN6 termination
R28*+ Resistor 1K ohm, 1/8 W 3B green LED current limiting (2)
R29* Resistor 330 ohm, 1/8 W 3B 5V->3.3 V level shift
R30* Resistor 680 ohm, 1/8 W 3B 5V->3.3 V level shift
R31 Resistor 10 ohm, 1/8 W V3.3 overcurrent protect
RP1 Resistor pack, 5x 150 ohm IN1/IN2 Termination
RP2 Resistor pack, 5x 150 ohm IN3/IN4 Termination
RP3 Resistor pack, 5x 150 ohm IN5/IN6 Termination
SKT1 Socket 14 pin, 600 mil Socket for Teensy 4.0
SKT2 Socket 14 pin, 600 mil Socket for Teensy 4.0
SKT2 Socket 8 pin, 300 mil Socket for IN1/2/REF/MEAS1 line receiver
SKT3* Socket 8 pin, 300 mil Socket for IN3/4/MEAS2/3 line receiver
SKT4* Socket 8 pin, 300 mil Socket for IN5/6 line receiver
SKT5+ Socket 40 pin, SIP Socket strip for terminating resistors
U1 IC UA9637 or UA9639 REF/MEAS1 line receiver
U2* IC UA9637 or UA9639 MEAS2/MEAS3 line receiver
U3* IC UA9637 or UA9639 MEAS2/MEAS3 line receiver
"*" denotes parts that can be omitted for a single axis system. "+" denotes parts that are not required for µMD2.
Notes:
-- end V1.12b --